MILAN米兰体育·(中国)官方网站

服务热线:

0312-6783309

您的位置:MILAN米兰体育·(中国)官方网站 > 服务介绍 > 项目公示
项目公示

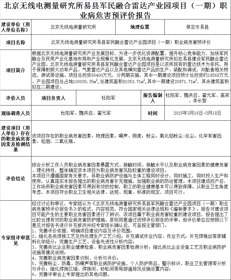
北京无线电测量研究所易县军民融合雷达产业园区项目(一期)建设项目职业病危害预评价

MILAN米兰体育·(中国)官方网站 :2017-12-19 16:30:14   浏览次数:473  

MILAN米兰体育·(中国)官方网站

电话:0312-6783309

邮编:071000

邮箱:bdkeh@sina.com

网址://yoyonoobs.com

地址:保定市北二环5699号大学科技园1-B-502

扫描进入手机站

Copyright © MILAN米兰体育·(中国)官方网站  All Rights Reserved     :