MILAN米兰体育·(中国)官方网站

服务热线:

0312-6783309

您的位置:MILAN米兰体育·(中国)官方网站 > 服务介绍 > 项目公示
项目公示

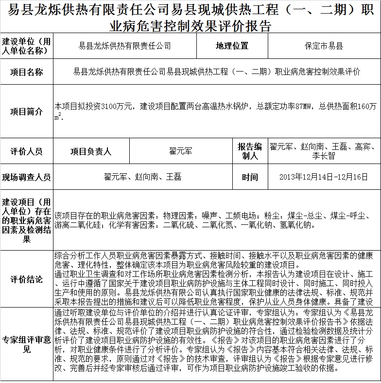
易县龙烁供热有限责任公司易县县城集中供热工程(一、二期)职业病危害控制效果评价

MILAN米兰体育·(中国)官方网站 :2017-12-19 16:28:56   浏览次数:474  

MILAN米兰体育·(中国)官方网站

电话:0312-6783309

邮编:071000

邮箱:bdkeh@sina.com

网址://yoyonoobs.com

地址:保定市北二环5699号大学科技园1-B-502

扫描进入手机站

Copyright © MILAN米兰体育·(中国)官方网站  All Rights Reserved     :